Journal of Applied Economic Sciences (JAES)
ISSN: 2393-5162
ISSN-L: 1843-6110
Journal DOI: 10.57017/jaes
Journal DOI URL: https://doi.org/10.57017/jaes
Editor in Chief:
-
E-mail: jaes_secretary@yahoo.com journals@ritha.eu
Weblink: https://mail.ritha.eu/journals/JAES
The Journal of Applied Economic Sciences (JAES) is an international, peer-reviewed academic journal dedicated to the publication of high-quality research in the field of applied economics and related disciplines. The journal aims to promote rigorous theoretical and empirical contributions that address contemporary economic challenges, with a particular focus on economic policy, governance, financial systems, and sustainable development, especially in emerging and transitional economies.
JAES encourages interdisciplinary research that integrates economics with related fields such as business, management, finance, and econometrics, fostering innovative approaches and practical solutions relevant to both academic and policy-oriented audiences.
Journal of Applied Economic Sciences (JAES) serves a broad and diverse audience interested in applied economics. Our readership includes aacademic researchers, scholars, students and early-career researchers in economics and related disciplines, who seek to stay informed about the latest research findings, theoretical developments, and practical applications in applied economics. Economists and policy makers working in governmental and non-governmental organisations, think tanks, and international institutions also find value in our journal as they formulate, analyse, and implement economic policies. Additionally, professionals and practitioners in business, finance, and public administration use our Journal to apply economic principles and research to real-world problems and decision-making processes. Educational institutions, including libraries, research centers, and universities, rely on our journal to support teaching, learning, and further research.
The specific aims and scope of the Journal of Applied Economic Sciences generally include, but are not limited to the following:
§ Applied Economics Research. JAES seeks to publish original research papers that apply economic theories, methodologies, and empirical analysis to address practical economic problems. The journal covers a broad range of applied economic topics.
§ Interdisciplinary Approach. The journal encourages interdisciplinary research that combines economics with other social sciences, such as finance, management, international business, information technologies, sociology, or political science, to offer comprehensive insights into complex economic issues, fostering a holistic understanding of the interplay between economics and other fields.
§ Policy Relevance. JAES focuses on research with direct policy implications and relevance for policymakers, government agencies, businesses, and non-governmental organisations. The aim is to provide evidence-based guidance for economic decision-making, helping to inform and shape effective economic policies and strategies.
§ Empirical Studies. The journal welcomes empirical studies that use various quantitative and qualitative methods to analyse economic phenomena, such as econometric modelling, statistical analysis, case studies, experimental economics, and surveys. These empirical investigations aim to provide robust and data-driven insights into economic issues.
Journal of Applied Economic Sciences (JAES) publishes a range of scholarly contributions, including: original research articles, review papers and literature surveys, empirical and theoretical studies, interdisciplinary research relevant to applied economics. This diversity helps to enrich the journal's content and provides a broader understanding of how economic theories and applications can vary across different contexts.
All submissions must represent original work and must not be under consideration for publication elsewhere. The journal does not accept multiple or redundant publication. Authorship must be based on significant intellectual contributions to the research. Full authorship criteria and ethical requirements are detailed in the journal’s Publication Ethics and Malpractice Statement.
Journal of Applied Economic Sciences is published quarterly in Spring (30th March), Summer (30th June), Fall (30th September) and Winter (30th December). In addition to its regular issues, the journal may publish one Special Issue per year dedicated to emerging research themes.
Journal of Applied Economic Sciences is currently indexed in:
§ SCOPUS
§ CEEOL-Central and Eastern European Online Library
§ EBSCO-Central & Eastern European Academic Source (CEEAS)
§ Index Copernicus ICI Journal Master List
§ Australian Business Deans Council (ABDC), click on Journal Quality List to download.
Acceptance Rate (2025): 37%. We monitor the acceptance rates of our journal by calculating the ratio of accepted articles to the total number of submitted articles in the same year.
Frequency: Quarterly
Deadlines for Submissions: Expected Publication Date:
25th of February, 2026 for Issue 2(92) 30th of March, 2026
25th of May, 2026 for Issue 3(93) 30th of June, 2026
25th of August, 2026 for Issue 4(94) 30th September, 2026
25th of November, 2026 for Issue 5(95) 30th of December, 2026
Accepted papers will be promptly published online following the completion of the review process and will be included in the forthcoming 'Issue in Progress'.
RITHA Publishing archives the contents of this journal through its partnership with PORTICO - a digital long-term preservation service for scholarly books, journals, and collections through our partnership. This Journal publishes articles licensed under a Creative Commons Attribution 4.0. International License.
Ownership and management: RITHA PUBLISHING HOUSE, publishing tool for Research, Innovation and Technologies – Hub for Academics
Contacts & Business Address
For inquiries related to editorial process, you are welcome to reach out to the Editor-in-Chief at ng.laura@ritha.eu or the editorial office at jaes_secretary@yahoo.com.
⦁ Editor in Chief:
- business information technologies, virtual organisation, digital transformation, knowledge management, collaborative technologies
⦁ Associate Editor:
- applied economics
- business economics, social entrepreneurship
- innovation, entrepreneurship, sharing economy
- knowledge management; family business; entrepreneurship; social economy
⦁ Managing Editor:
- monetary policy, fiscal policy, global economic imbalances
⦁ International Advisory Board:
- public sector economics, public management, macroeconomics
- corporate governance, ESG performance, risk management
- human capital, regions labour markets, cross-border
- 5G/6G networks; technological innovation systems; scientific and innovation indicators; collaborative networks
- accounting, financial reporting, business model, sustainability reporting
- industrial economics, regulation, deregulation, transition economies
- quantitative & qualitative research methods, management
Journal Governance Policy
1. Introduction
The Journal of Applied Economic Sciences (JAES) operates under a transparent and rigorous governance framework designed to ensure editorial independence, academic integrity, and ethical conduct in scholarly publishing.
Definition of the Editorial Board:
For the purposes of governance and appointments, the Editorial Board of JAES consists of the Editor-in-Chief, the Managing Editor, and the Associate Editors. The Editorial Board is responsible for the scientific quality, integrity, and editorial decision-making of the Journal of Applied Economic Sciences (JAES). All editorial decisions are made independently of the publisher, in accordance with international publishing ethics standards (COPE, DOAJ, DORA). The International Advisory Board and the Panel of Reviewers provide consultative and reviewing functions, respectively, but do not participate in editorial decision-making or appointments. Peer reviewers are selected independently and are not members of the Editorial Board or Advisory Board.
2. Governance Structure (Roles and Responsibilities/Duties)
This governance policy outlines the roles, responsibilities, and procedures for key positions within the journal, ensuring effective management, quality control, and adherence to ethical guidelines. The journal’s governance structure includes the following bodies:
2.1. Editor-in-Chief (EiC)
Role:
The EiC is responsible for the overall editorial direction, strategic development, and policy implementation of JAES.
Responsibilities:
§ Provide leadership and vision for the journal, developing a strategic direction, fostering excellence within the editorial team, and staying informed about emerging trends in applied economic sciences. Upon appointment, the EiC must present a long-term 5-year strategy for the journal.
§ Disclose any potential or actual conflicts of interest related to manuscripts under consideration. In such cases, the EiC must recuse themselves from the decision-making process, and the Board of Associate Editors will handle the manuscript review process.
§ Ensure the quality and integrity of published content, addressing cases where withdrawing a paper is necessary due to unreliable results, inappropriate conduct (e.g., data fabrication), human errors (e.g., miscalculations), prior publication without proper attribution, plagiarism, or reporting of unethical research.
§ Make final decisions on manuscript acceptance or rejection; ensure the process is fair, impartial, and timely. Manuscripts not complying with published guidelines or the journal’s aim and scope may be rejected without peer review.
§ Oversee the peer review process and timely publication, managing reviews, enforcing timelines, and resolving conflicts or issues.
§ Maintain and enhance the journal's reputation and impact by developing strategies to increase impact factor and citation rates, ensuring adherence to ethical publishing standards, and updating editorial policies.
§ Ensure timely indexing for each issue in all databases where the journal is indexed.
§ Liaise with the Publishing House and represent the journal at academic and professional events, promoting the journal and engaging with authors, reviewers, and readers.
§ Maintain confidentiality regarding manuscript content and review communications; refrain from copying or disclosing manuscripts.
§ Act promptly in cases of suspected or alleged improper conduct.
§ Familiarise with COPE Code of Conduct and Best Practice Guidelines for Journal Editors, and utilise relevant resources (e.g., Elsevier resources, particularly the Publication Ethics Resource Kit (PERK)).
Appointment and Term:
The EiC is appointed by the Publisher in consultation with the Board of Associate Editors, following a transparent, merit-based selection process that guarantees full editorial independence. The Publisher formally ratifies the appointment but does not interfere in editorial decisions.
The EiC serves an open-ended term, subject to renewal every five years by mutual agreement. Renewal is based on strategic vision and demonstrated academic performance, evaluated through editorial quality, international visibility, and citation metrics (e.g., h-index, Scopus Author ID, ResearcherID, SciProfiles).
2.2. Managing Editor (ME)
Role:
The Managing Editor oversees day-to-day editorial operations, ensuring efficiency, transparency, and effective communication between all parties involved in the publication process.
Responsibilities:
§ Manage manuscript submissions through the editorial system.
§ Assign papers to Associate Editors and external reviewers based on subject expertise.
§ Monitor timelines to ensure timely completion of peer reviews and revisions.
§ Coordinate copyediting, typesetting, and final proofreading processes.
§ Handle author communications and post-acceptance correspondence.
§ Maintain records of editorial decisions and ensure data protection compliance.
§ Report periodically to the EiC and Publisher on workflow performance.
The Managing Editor does not make editorial decisions regarding acceptance or rejection of manuscripts.
Appointment and Term:
The Managing Editor is appointed by the EiC in consultation with the Editorial Board. The term of office is five years, renewable based on demonstrated performance in workflow management, communication efficiency, and adherence to ethical standards.
2.3. Associate Editor(s) (AE)
Role:
Associate Editors support the EiC by handling manuscripts within their areas of expertise.
Responsibilities:
§ Conduct initial screening of submissions for relevance and quality.
§ Select appropriate reviewers from the Panel of Reviewers.
§ Make evidence-based recommendations to the EiC following peer review.
§ Uphold standards of fairness, confidentiality, and academic rigor.
Appointment and Term:
The EiC, in consultation with the Editorial Board, nominates candidates through a transparent, merit-based process. Final approval requires the Editorial Board’s consent. AEs serve a renewable five-year term, contingent upon editorial performance, continued academic contribution, and adherence to ethical standards.
2.4. International Advisory Board (IAB)
Role:
The IAB provides strategic guidance and promotes the journal internationally. They are advisory only, without editorial decision-making authority. Members of the Advisory Board do not participate in editorial decisions or peer review.
Responsibilities:
§ Advise on editorial policies, strategic planning, and academic integrity.
§ Recommend and review potential topics for special issues.
§ Disclose conflicts of interest and recuse themselves if necessary.
§ Act as ambassadors to enhance the journal’s visibility and reputation.
§ Assist in identifying high-quality manuscripts and competent reviewers.
§ Provide feedback on performance, impact, and areas for improvement.
Composition and Appointment:
Comprised of distinguished scholars from diverse backgrounds. Members are appointed by the EiC in consultation with current IAB members. Term is five years, renewable by mutual agreement, with performance assessed through citation metrics (h-index, Scopus, etc.).
2.5. Panel of Reviewers
The Panel of Reviewers is composed of qualified experts with demonstrated research experience in the journal’s subject domains. Reviewers are selected based on: academic background and publication record, proven experience in peer review, and relevance to the manuscript’s topic. All reviews are conducted under a double-blind policy. Reviewers are evaluated annually for quality, timeliness, and adherence to ethical standards.
Duties of Reviewers
§ Peer review assists the editor(s) in making editorial decisions and, through communication with the author, helps improve the paper by completing the JAES Reviewing Form.
§ Reviewers are expected to respond promptly to requests to review and to submit their reviews within the agreed timeframe.
§ Any selected reviewer who feels unqualified to review a manuscript or cannot provide a timely review must notify the editor and excuse themselves from the process.
§ Reviewers must inform the EiC if they perceive a conflict of interest, including personal, financial, or professional relationships with the authors. In such cases, they must recuse themselves, and an alternative reviewer will be selected.
§ Manuscripts received for review must be treated as confidential. They must not be shown to or discussed with others except as authorized by the editor.
§ Reviews should be conducted objectively. Personal criticism of the author is inappropriate; reviewers should provide clear, evidence-based feedback.
§ Reviewers should identify relevant published work that has not been cited by the authors. Any observation, derivation, or argument previously reported should be accompanied by the relevant citation. Reviewers should alert the editor to any substantial similarity or overlap between the manuscript under consideration and other published work of which they have personal knowledge.
§ Privileged information or ideas obtained through peer review must be kept confidential and not used for personal advantage. Reviewers must not consider manuscripts in which they have conflicts of interest arising from competitive, collaborative, or other relationships with the authors, affiliated institutions, or companies.
§ Reviewers are required to complete and sign the Non-Conflict of Interest Statement in the JAES_Reviewing Form.
3. Editorial Process
§ Manuscripts are submitted through the journal’s online submission system, ensuring efficiency, transparency, and a double-blind review process. Authors’ identities are anonymised to maintain impartiality and fairness.
§ Upon submission, the Managing Editor (ME) oversees the assignment of manuscripts to Associate Editors (AEs) or reviewers. Reviewers are selected based on their expertise and familiarity with the subject matter, drawn from the registered pool within the RITHA Editorial & Publishing System.
§ The Editor-in-Chief (EiC) and AEs identify suitable reviewers who can provide insightful evaluations of: manuscript quality, originality, methodology, relevance to the journal’s scope
§ Reviewers complete their evaluations using the JAES_Reviewing Form. following a double-blind policy. Reviews are expected to be thorough, objective, and constructive, providing clear guidance for authors. Any conflict of interest identified by reviewers must be disclosed, and alternative reviewers assigned if necessary.
§ After the peer review, the EiC, in collaboration with the AE (if applicable), provides clear and constructive feedback to the author, explaining the reasons for the final decision: Acceptance, Revision, Rejection.
§ Once a manuscript is accepted: The Managing Editor coordinates typesetting, formatting, and proofreading. The EiC oversees the final approval before publication, ensuring accuracy, consistency, and adherence to the journal’s style guidelines. The editorial team ensures the quality and integrity of the published content. Manuscripts are released in a timely manner, following a defined publication schedule.
§ The EiC ensures that each issue is properly indexed in all relevant databases where JAES is listed.
4. Editorial Independence and Conflict of Interest
JAES maintains full editorial independence. All editorial decisions are made solely by the Editor-in-Chief (EiC) and Associate Editors (AEs) without interference from the Publisher or external parties. All editors, board members, authors, and reviewers must disclose any potential conflicts of interest. A conflict of interest arises when personal, academic, or financial interests could compromise impartiality or integrity in the editorial process.
Policy and Procedures:
- Editors (EiC and Associate Editors): Must disclose any personal, academic, or financial conflicts related to manuscripts under consideration. When a conflict arises, editors must recuse themselves, and alternative editorial staff are assigned to maintain objectivity and fairness.
- Reviewers: Must disclose any personal, professional, or financial relationships with authors, institutions, or organizations that could affect impartiality. Reviewers are required to recuse themselves when a conflict exists and must complete and sign a conflict-of-interest statement.
- Authors: Must disclose all financial or professional relationships, funding sources, or affiliations that may influence the objectivity of the research. These disclosures are included within the manuscript and documented in the submission system.
- Publisher: Refrains from interfering in editorial decisions. Any attempt to influence manuscript acceptance or rejection would constitute a violation of ethical standards.
All conflicts of interest are managed transparently. When necessary, alternative editors or reviewers are assigned to uphold fairness, impartiality, and integrity in the review and publication process.
5. Appeals and Complaints
Authors may appeal editorial decisions within 14 days of notification by submitting a written justification to the Managing Editor. Appeals are reviewed by an independent Editorial Committee, and a final decision is communicated within 30 days. Complaints regarding ethical breaches are handled according to COPE guidelines.
6. Confidentiality and Data Management
All submissions, reviewer identities, and editorial decisions are treated as confidential. Rejected manuscripts are permanently removed from the editorial system within 60 days of decision. Anonymised metadata and logs may be retained for internal reporting and statistical purposes for up to 3 years.
7. Amendments to the Governance Policy
This policy is reviewed annually by the Editor-in-Chief in consultation with the Advisory Board and updated as necessary to reflect best practices in scholarly publishing.
Open Access Policy
Journal of Applied Economic Sciences provides immediate open access to its content, starting with Volume XV, Fall, Issue 3(69), 2020. All articles are freely available without charge to the user or their institution. Users are permitted to read, download, copy, distribute, print, search, or link to the full texts of the articles, and to use them for any other lawful purpose, without requesting prior permission from the publisher or the author.
Journal applies the DOAJ's principle of Open access for its digital content: "Open Access is only when digital content is freely available online AND user rights and the terms of copyright are defined. Benefits of Open Access for Authors:
• Authors maintain copyright ownership through the use of a Creative Commons Attribution License, allowing their work to be reused and redistributed with proper attribution to the original author.
• Open access publications undergo the same high-quality and rigorous peer-review, production, and publishing processes as traditional subscription-based journals and books.
• A streamlined online submission and production process facilitates swift review, approval, and publication of articles.
• Online publishing eliminates space constraints, providing unlimited room for supplementary material, including figures, extensive data, and video footage.
• Open access publications easily comply with mandates from funding sources or academic institutions. Final articles can be promptly deposited into bibliographic databases and institutional repositories without embargo periods.
• Open access journals, including Journal of Applied Economic Sciences, are swiftly deposited into bibliographic databases and institutional repositories without embargo periods, similar to traditional journals. The immediate availability of full-text articles without registration or subscription allows search engines like Google Scholar to comprehensively index them, significantly enhancing their visibility.
Open Access Explained
Publishing open access (OA) offers significantly greater reach and readership for authors' work: 1.6 times more citations than non-OA articles across all subjects, OA articles are downloaded four times more frequently, enhancing visibility and accessibility, OA articles attract 2.5 times more Altmetric attention, including 1.9 times more news mentions and 1.2 times more policy mentions. These metrics demonstrate that publishing open access not only increases the dissemination of research but also amplifies its influence and engagement within and beyond the scholarly community.
Preprints and Conference Papers Policy
A preprint is a paper that is made available publicly via a preprint server prior to (or simultaneous with) submission to a journal. Preprint servers, i.e., servers that allow for the posting of papers prior to submission for publication, are becoming more common across a range of disciplines.
JAES allows for the submission of manuscripts which have already been made available on such a server. Allowing a preprint version as submission does not, of course, guarantee that an article will accepted for publication without reviewing; it simply reflects a belief that availability on a preprint server should not be a disqualifier for submission.
Authors are requested to update any pre-publication versions with a link to the final published article. Authors may also post the final published version of the article immediately after publication.
If a preprint is assigned a DOI, Publishing House will assign a new DOI to the accepted article using https://doi.org/10.57017/jaes and can optionally link to the preprint. Note that the preprint publisher must link to the published article, per CrossRef: “[Posted content] consists of preprints, eprints, working papers, reports, dissertations, and many other types of content that has been posted but not formally published… Once a journal article (or book, conference paper, etc.) has been published from the posted content and a DOI has been assigned, the posted content publisher will update their metadata to associate the posted content with the DOI of the accepted manuscript (AM) or version of record (VOR)”. More details are available here.
If authors have previously presented their work at a conference, expanded and high-quality conference papers can also be considered for publication as full articles, under the following conditions:
- The conference paper must be significantly expanded to meet the length and depth of a research article;
- The original conference paper must be properly cited and referenced on the first page of the submission;
- If the authors do not retain the copyright of the published conference paper, they must secure permission from the copyright holder;
- Authors should clearly disclose that the submission is based on a conference paper, and provide a detailed explanation of the changes made from the original version.
Copyright and Licensing Policy
Authors retain the copyright of their published articles.
Articles published in Journal of Applied Economic Sciences are distributed under the Creative Commons Attribution 4.0 International License (CC BY 4.0) which permits unrestricted use, distribution, and reproduction in any medium, provided the original work is properly cited.
Example:
Author's Name 1, Author's Name 2, .... and Author's Name n. (year). Title of the paper. Journal of Applied Economic Sciences, Volume xxxx, Issue x(xx), xx – xx. https://doi.org/10.57017/jaes.vxx.x(xx).xx
A "License Agreement" will be complete by the author(s) if the submitted manuscript is accepted for publication allowing them to retain the copyright to their work.
Reproducing Published Material from other Publishers
- Authors must obtain permission to reproduce any published material (figures, schemes, tables, or text extracts) for which they do not hold the copyright. Permission should be sought from the copyright holder, typically the publisher.
- When permission is required:
- For authors' own works published by other publishers where copyright was not retained;
- For substantial extracts from others' works;
- For using unaltered or slightly modified tables, graphs, charts, schemes, artworks, or photographs not owned by the author.
- When permission is not required:
- Reconstruction of the author's own table with data published elsewhere, with proper citation;
- Reasonably short quotes (considered fair use);
- Graphs, charts, schemes, and artworks completely redrawn by the authors and significantly changed beyond recognition.
- Obtaining Permission:
- Authors should start obtaining permissions early to avoid publication delays;
- If unsure about copyright, it's recommended to apply for permission;
- Acknowledgement of permission should follow a standard style if instructed by the copyright holder.
These guidelines aim to ensure compliance with copyright laws and ethical standards in academic publishing. Authors are responsible for obtaining necessary permissions to reproduce copyrighted material and should adhere to the stated policies to prevent any delays or legal issues in the publication process.
Journal's Publication Ethics and Publication Malpractice Statement is based on the Principles of Transparency and Best Practice in Scholarly Publishing (4th version of a work in progress, updated in 2022) developed by the Committee on Publication Ethics (COPE) in collaboration with the Directory of Open Access Journals (DOAJ), the Open Access Scholarly Publishing Association (OASPA), and the World Association of Medical Editors (WAME). Furthermore, the ethical framework of the Journal of Applied Economic Sciences (JAES) integrates the best practices outlined in The European Code of Conduct for Research Integrity. Endorsed by the European Science Foundation (ESF) and All European Academies (ALLEA), this code serves as a benchmark for national research integrity standards across the European Union, following a rigorous development process.
Journal of Applied Economic Sciences (JAES) Publication Ethics
§ Identification and Dealing with Allegations of Research Misconduct
The Journal of Applied Economic Sciences (JAES) upholds the highest standards of integrity and professionalism in academic research. Research misconduct undermines the trustworthiness of scientific publication and erodes the public’s trust in academic research. To ensure the credibility of the researches we publish, JAES adheres to the COPE’s principles and procedures for identifying and dealing with allegations of research misconduct.
§ Publication Decisions
The Editor-in-Chief of JAES is responsible for deciding which of the articles submitted to the journal should be published. The Editor-in-Chief is guided by the policies of the journal's editorial board and constrained by such legal requirements as shall then be in force regarding libel, copyright infringement and plagiarism. The Editor-in-Chief may confer with other editors or reviewers in making this decision.
§ Fair Play
The Editor-in-Chief of the Journal of Applied Economics Sciences (JAES) evaluates manuscripts based solely on their intellectual content. This evaluation is conducted without regard to the race, gender, sexual orientation, religious belief, ethnic origin, citizenship, or political philosophy of the authors. The primary focus is on the quality, originality, and relevance of the research, ensuring a fair and unbiased review process for all submissions. The editorial process adheres to the highest standards of academic integrity and ethical practices, fostering an inclusive and diverse academic community.
§ Authorship and Contributorship
The Journal of Applied Economic Sciences adheres to strict policies on authorship and contributorship to ensure transparency and integrity in the publication process. To qualify as an author, individuals must have made substantial contributions to the conception, design, execution, or analysis and interpretation of the data. Additionally, authors must be involved in drafting the manuscript or critically revising it for important intellectual content, give final approval of the version to be published, and agree to be accountable for all aspects of the work.
Contributors who do not meet the full criteria for authorship should be acknowledged in the manuscript. These contributors may include those providing technical support, writing assistance, funding acquisition, or general supervision of the research group. The corresponding author has the responsibility to communicate with the journal on behalf of all co-authors and ensure that all authors have seen, approved, and are aware of the manuscript submission. Additionally, the corresponding author must ensure that the manuscript adheres to the journal's policies and guidelines, including those concerning conflicts of interest and ethical research conduct.
Requests for changes to the authorship list after submission must be accompanied by a clear explanation for the change and signed confirmation from all authors agreeing to the change. In cases of authorship disputes, the journal will adhere to the guidelines provided by the Committee on Publication Ethics (COPE), with the Editor-in-Chief mediating and seeking resolution based on these established guidelines.
Contributors who do not meet authorship criteria should be listed in the acknowledgments section. Authors must obtain written permission from acknowledged individuals as they may be recognised for their contribution to the manuscript. Furthermore, authors must provide a clear statement of their individual contributions to the manuscript, which will be published as part of the article. Each author should be listed with their specific contributions, such as conceptualisation, data curation, formal analysis, investigation, methodology, project administration, resource management, software usage, visualisation, original draft preparation, and review and editing.
See also, JAES_Template File which includes the section Credit Authorship Contribution Statement: This section has the intention of recognising individual author contributions, reducing authorship disputes and facilitating collaboration. In this regard, the statement will describe for each authors the role played to research outputs. For more details about how to describe the role played, please see: https://credit.niso.org/. The corresponding author is responsible for ensuring that the descriptions are accurate and agreed by all authors.
§ Confidentiality
The Editor-in-Chief and any member of editorial staff must not disclose any information about a submitted manuscript to anyone other than the corresponding author, or reviewers, potential reviewers, other editorial advisers, or the publisher, as appropriate. Once a manuscript is rejected for publication, all the copies of the manuscript will be deleted from our editorial system. Reviewers are required to adhere to confidentiality rules and must not distribute or misappropriate any information pertaining to the manuscript during or after the peer-review process. In instances where reviewers wish to involve another individual in the review process, they must seek prior permission from the Editor-in-Chief. Reviewers should provide the name of the person assisting in the review, ensuring that confidentiality is rigorously maintained.
§ Disclosure and Conflicts of Interest/Competing Interest
Competing interests, also known as conflicts of interest, occur when the authors, reviewers, or editors have financial, personal, or professional relationships that could influence their actions, decisions, or judgments. To ensure the trustworthiness and credibility of published research, JAES requires that authors disclose any potential financial and/or non-financial conflicts of interest both at the end of their manuscript and in the JAES_Disclosure Interest document. This includes financial relationships, personal relationships, and professional affiliations that could be perceived as influencing the work. If no conflicts of interest are present, authors must explicitly state: "The author(s) declare(s) no conflicts of interest". We acknowledge that some authors may be constrained by confidentiality agreements. In such cases, authors should specify, "The authors declare that they are bound by confidentiality agreements that prevent them from disclosing their competing interests in this work". The declaration for each manuscript during peer review is fully accessible to reviewers and becomes entirely transparent to readers upon the online publication of the manuscript after acceptance.
Similarly, editors and reviewers must disclose any potential conflicts of interest and recuse themselves from handling or reviewing manuscripts where a conflict exists. The Editor-in-Chief is responsible for managing disclosed conflicts, which may involve reassigning the manuscript to a different editor or reviewer without conflicts. JAES promotes transparency by publishing authors' disclosures within the article to make potential biases apparent to readers. If undisclosed conflicts of interest are discovered post-publication, EiC will investigate and may take actions such as publishing corrections or retractions.
§ Disclosure the use of Generative AI and AI-Assisted Technologies
The Journal of Applied Economic Sciences (JAES) recognises the increasing use of generative artificial intelligence (AI) and automated tools in academic research and publishing. The journal adopts a transparent and responsible approach to their use, in accordance with COPE and DOAJ recommendations.
For Authors
Authors may use AI and AI-assisted technologies to support the preparation of manuscripts, provided that such use is properly disclosed and remains under human supervision.
- - Authors must disclose the use of generative AI tools (e.g., large language models, chatbots) in the preparation of their manuscript, beyond basic language editing, formatting, or reference management.
- - Authors are fully responsible for the accuracy, integrity, and originality of their work, including any content generated with AI tools.
- - AI-generated content must be carefully reviewed and verified by the authors.
- - AI tools cannot be listed as authors or co-authors, nor can they be credited with authorship contributions.
- - Generative AI tools must not be cited as sources in the reference list.
Authors must disclose in their statement the use of AI and AI-assisted technologies in the writing process. AI and AI-assisted technologies should be used under human control and supervision as they may generate incorrect or prejudiced output, and they should not be listed as an author or co-author, nor cited as an author.
A statement will appear in the Disclosure Interest Form: Statement: During the preparation of this work the author(s) used [NAME TOOL / SERVICE] in order to [REASON]. After using this tool/service, the author(s) reviewed and edited the content as needed and take(s) full responsibility for the content of the publication. This declaration does not apply to the use of basic tools for checking grammar, spelling, references etc.
For Reviewers
Peer reviewers must ensure the confidentiality and integrity of the peer review process.
- - Reviewers must not use generative AI tools to produce review reports or substantive evaluations of manuscripts.
- - The use of AI tools may be acceptable for limited language editing or clarity improvements, provided that confidentiality is strictly maintained and such use is disclosed if significant.
- - Reviewers remain fully responsible for the content, quality, and originality of their review reports.
For Editors and the Journal
JAES ensures that the use of AI and automated tools in editorial processes is transparent, responsible, and subject to human oversight.
- - Editors do not rely on generative AI tools to make editorial decisions or to produce substantive evaluations of manuscripts.
- - Any use of automated tools (e.g., plagiarism detection, integrity checks, reviewer suggestions) is supervised and verified by human editors.
- - The journal ensures that all automated processes are appropriately tested and used as support tools only, not as decision-making systems.
- - Final editorial decisions are made exclusively by qualified editors based on scholarly merit and peer review reports.
JAES follows the principles outlined in the COPE Position Statement: Authorship and AI tools | COPE: Committee on Publication Ethics. The journal maintains a human-in-the-loop approach, ensuring that all uses of AI are supervised, verified, and aligned with ethical publishing standards.
§ Duplicate Publication
Manuscripts submitted must be original and should not be published or under consideration for any other journals. Any overlapping publications should be cited. JAES uses iThenticate and Safe Assign to detect possible plagiarism. Any suspected cases of covert duplicate manuscript submission will be handled as outlined in the COPE Guidelines, and the Editor may contact the authors' institution if any misconduct exists. However, a preprint, a poster displayed at an academic conference, or a paper presented at an academic conference but unpublished in full, or being considered for publication in proceedings or similar format, are usually considered as exceptions to this rule.
For more details about the meaning of plagiarism and the varieties of plagiarism types, please see the Plagiarism section from Editorial Policies of Publisher.
§ Citations
Authors are required to ensure proper citation when incorporating material from other sources, including their own previously published work, and to obtain appropriate permissions when necessary. Excessive self-citation is discouraged. Authors should refrain from copying references from other publications without having read the cited work. Additionally, authors should avoid preferential citation of their own, friends', peers', or institution's publications, and should not cite advertisements or advertorial material. Following COPE guidelines, any original wording directly taken from other researchers' publications, including the author's own work, must be enclosed in quotation marks with the appropriate citations. COPE has issued a discussion document on citation manipulation, providing recommendations for best practices, which authors are expected to adhere to. JAES uses the APA in-text citation style: the author's last name and the year of publication, for example: (Stevenson, 2024). For direct quotations, is included the page number as well, for example: (Stevenson, 2024, p. 37)
§ Expressions of Concern
The Editor(s) of JAES may consider the issuance of an Expression of Concern when substantial concerns arise, justifing the need to alert readers to potentially misleading information within an article. However, the decision to issue an Expression of Concern should be reserved for situations where an investigation into the concerns has proven inconclusive, yet there remain compelling indicators that the concerns are valid. Reference COPE case: Data manipulation and institute's internal review. Editors should be mindful that issuing an Expression of Concern carries comparable risks to a researcher's reputation as a retraction. Therefore, it is often advisable to delay the publication of a retraction until a definitive judgment has been reached through an independent investigation. Reference COPE case: Handling self-admissions of fraud.
§ Complaints and Appeals Process
If authors do not agree with any decision made in editorial handling, they can submit a formal appeal to the Editorial Office of JAES, explaining their reasons. The issue will be soon dealt (no more 7 working days) with according to the COPE Guidelines. Anyone involved in relation with editorial processes of JAES: an author, reviewer, Editor, or representative, are in need to file a complaint, appeal a decision, or share other information, please send an email detailing the appropriate information (title, author, dataset, etc.) to jaes_secretary@yahoo.com with subject line: complaints. Managing Board treats all such communications seriously, confidentially, and will reply being neutral and based on facts, indicating the intended action.
Please maintain your professionalism while communicating with us. Any unprofessional conduct will not be tolerated by editorial board, your complaint will not be considered. We consider also that it is important to respect the correspondent’s right to anonymity.
§ Data Sharing and Reproducibility
The Journal of Applied Economic Sciences (JAES) is committed to promoting transparency, reproducibility, and the highest standards of research integrity. In accordance with the guidelines set forth by the Committee on Publication Ethics (COPE), JAES requires authors to adhere to the following regarding data availability and reproducibility:
- All manuscripts must include a Data Availability Statement indicating where and how the data supporting the study can be accessed, or explaining any restrictions (e.g., ethical, legal, or proprietary reasons). Manuscripts without a DAS will not proceed to peer review until compliant.
- Authors must make all data underlying their findings available to editors, reviewers, and readers without restriction, unless prevented by legitimate ethical or legal considerations.
- All datasets must be properly cited in the references using persistent identifiers (such as DOIs) to ensure findability and long-term access.
- Authors are strongly encouraged to deposit data in recognised repositories that follow the FAIR principles (Findable, Accessible, Interoperable, Reusable). Examples include Zenodo, Figshare, Dryad, Harvard Dataverse, or domain-specific repositories.
- Authors must provide sufficient methodological detail, including software, code, and computational steps, to enable independent replication of results. Where possible, code should be shared through repositories such as GitHub, GitLab, or Code Ocean.
- Extended data, protocols, appendices, and supporting materials should be submitted alongside the manuscript or made available in repositories with direct links in the article.
- If data cannot be shared (e.g., privacy restrictions, proprietary data), authors must clearly state the reasons in their DAS and indicate conditions under which data might be accessed (if applicable).
- Authors are encouraged to notify the editorial office if repository links change or if restrictions arise after publication, so that records can be updated.
- If issues regarding data availability or reproducibility arise pre- or post-publication, the Editor-in-Chief will work with the authors to resolve them, which may include publishing corrections, retractions, or expressions of concern as appropriate.
§ Digital Preservation Policy
Published articles of Journal of Applied Economic Sciences are deposited Archive System of RITHA Publishing House, in terms of long-term preservation of the articles. Digital preservation involves a series of processes and actions designed to ensure the long-term accessibility and dissemination of information currently available in digital formats. The preservation policy of Journal comprises the following strategies:
- Website Archiving: All electronic content, including website content and manuscripts, is stored in different locations. The primary server hosts the content online and allows readers to access it. Simultaneously, a backup of the same content is preserved on other servers. In the event of a server failure, these alternative resources can be activated, and the website is expected to be available again within 2 hours, according our agreement with web-servers' provider.
- Partnership with PORTICO: In addition to our internal archiving efforts and preservation policy, JAES benefits from the agreement signed by its Publisher with PORTICO, a leading digital preservation service. This partnership reinforces our commitment to safeguarding the published articles in this journal, ensuring they are securely archived and remain accessible, even in the event of organisational changes or disruptions.
- Abstracting/Indexing Services: The journal’s Abstracting/Indexing services retain essential information about articles. Additionally, some of these services also archive metadata and electronic versions of the articles. This enables the scientific community to access copies of the articles through these systems as an alternative to traditional journals. All the articles published are also stored and shared as open access in IndexCopernicus and CEEOL.
-Author Self-Archiving Policy: Authors are encouraged to deposit their published articles in institutional or subject-specific repositories after publication, using the final published version (publisher's PDF). There are no embargo periods for any article published in this journal, which ensures immediate and unrestricted access upon publication. Articles deposited in repositories should be publicly accessible and free of charge, in line with our Open Access and Copyright Policy. All articles must be deposited under the Creative Commons Attribution License (CC BY 4.0), consistent with the journal's licensing. Authors are advised to include complete citation information and a link to the original publication on the journal's website to ensure proper attribution. In this regards, please follow our suggestion from the section How to cite.
§ Repository Policy
The Journal of Applied Economic Sciences (JAES) fully supports open access and allows authors to deposit versions of their work in institutional, subject-based, or other repositories of their choice. Authors are permitted and encouraged to deposit the following versions of their manuscript:
- - Pre-print (Submitted version): The version of the article before peer review can be deposited at any time.
- - Post-print (Accepted version): The peer-reviewed version, accepted for publication, may be deposited immediately after acceptance.
- - Published version (Version of Record, VoR): The final published PDF version may be deposited immediately after publication, provided that proper citation and a link to the journal’s official website (https://jaes.…) are included.
Authors may deposit their work in: institutional repositories, personal websites or academic social networks (e.g., ResearchGate, Academia.edu), national or international open access archives. Deposited versions may be shared on non-commercial platforms and repositories and must include:
- - A complete citation of the original publication in Journal of Applied Economic Sciences (JAES);
- - A DOI link to the published version on the journal’s website;
- - The article’s open access license information (e.g., CC BY 4.0), ensuring compliance with the terms of reuse and distribution.
§ Ethical Oversight
Authors must obtain explicit consent from all participants, including individuals and organisations, whose data or information is included in the publication. This includes obtaining consent for the use of personal data, images, and other identifying information. A statement confirming that consent to publish has been obtained must be included in the manuscript. Research involving vulnerable populations (e.g., children, elderly, socio-economically disadvantaged groups) must be conducted with heightened ethical considerations. Authors must provide evidence of ethical approval and informed consent specific to the vulnerable group, ensuring that the research does not exploit or harm the participants.
Research involving animals must comply with relevant national and international ethical guidelines. Authors must provide a statement confirming that the research was approved by an appropriate ethics committee and conducted in accordance with accepted standards for the humane treatment of animals. Details of the care and use of animals must be included in the manuscript. Research involving human subjects must adhere to ethical standards that protect the rights, dignity, and welfare of participants. Authors must obtain approval from a relevant ethics committee and provide a statement confirming that ethical standards were followed, including informed consent and the right to withdraw from the study at any time.
Authors must ensure that all confidential data, including personal and sensitive information, is handled with the utmost care and in compliance with relevant data protection regulations. Confidential data must be anonymised or de-identified to protect the privacy of participants. Private communications, including emails, interviews, or unpublished correspondence, may only be cited with explicit written consent from the individuals concerned. Such consent must be obtained prior to submission and may be requested by the editorial office.
Editors and reviewers are also required to maintain the confidentiality of submitted manuscripts and data. JAES is committed to ethical business and marketing practices. This includes transparency in the publication process, avoiding conflicts of interest, and ensuring that advertising and promotional activities do not compromise the integrity of the journal. All sponsorship and funding sources must be disclosed.
Ethical Approval Statement (Mandatory): All manuscripts submitted to the journal must include an Ethical Approval Statement (EAS). Papers involving human participants, animals, or sensitive data must provide formal ethical approval details. Theoretical, conceptual, and review articles must include a waiver statement confirming that ethical approval was not required. Detailed formats and examples are provided in the manuscript template.
§ Intellectual Property
The Journal of Applied Economic Sciences (JAES) adheres to the principles of intellectual property (IP) as outlined by the Committee on Publication Ethics (COPE). Authors must ensure that their submissions are original works and do not infringe on the IP rights of others. Any use of third-party material, including figures, tables, or extensive quotations, must be accompanied by proper permissions and attributions. Authors are required to provide evidence of these permissions upon submission. Additionally, JAES emphasises the importance of proper citation and referencing to acknowledge the contributions of other researchers and to avoid plagiarism.
JAES also respects the IP rights of authors. Upon acceptance of a manuscript, authors retain the copyright to their work while granting JAES the right of first publication. This ensures that authors maintain control over their intellectual property while allowing JAES to disseminate the research widely. JAES supports open access and encourages authors to share their work under Creative Commons licenses, promoting broader access and reuse while protecting the authors' IP rights. Any disputes related to IP infringement are addressed promptly and in accordance with COPE guidelines concerning policy on intellectual property, ensuring fairness and integrity in the publication process.
§ Post-Publication Discussions and Corrections
The Journal of Applied Economic Sciences (JAES) fosters a culture of continuous dialogue and transparency by encouraging post-publication discussions and corrections, in alignment with the Committee on Publication Ethics (COPE) guidelines. Readers, authors, and reviewers are invited to engage in constructive discussions about published articles through comments, letters to the editor, and online forums. This open dialogue aims to enhance the understanding and interpretation of research findings, fostering an ongoing academic conversation that benefits the entire research community.
In cases where errors or issues in a published article are identified, JAES follows a systematic process to address and correct them. Authors and readers are encouraged to report any inaccuracies or concerns. The editorial team investigates these reports promptly and thoroughly. If necessary, JAES will publish corrections, retractions, or expressions of concern to maintain the integrity of the scientific record. Corrections are issued for minor errors that do not affect the overall findings, while retractions are reserved for more serious issues such as significant errors or misconduct. All post-publication actions are conducted transparently and are clearly documented to ensure the trustworthiness and credibility of the journal.
§ Advertising Policy
Journal of Applied Economic Sciences can accept only advertisements that are relevant to the journal’s subject community, promote high quality products and services, and are provided by reputable organisations who display a true commitment to science and research. This journal can earn revenue from advertising sales income.
Publishing House’s advertising policy safeguards editorial autonomy and mitigates potential conflicts of interest as this is states in Editorial Policies of RITHA Publishing House, section Advertising Policy. RITHA Publishing House targets advertising based on publication, taxonomy, geography, behaviour, and opted-in audience demographics. User specific targeting only applies to individuals who have willingly and explicitly agreed to share their personal data as per our privacy policy. For more information about this journal’s advertising policy, please contact office@ritha.eu.
§ Revenue Sources
The Journal of Applied Economic Sciences is financed primarily through Article Processing Charges (APCs). Starting with the 2025 issues, an APC is applied to accepted manuscripts in order to support the journal’s editorial management, production, dissemination, and long-term digital preservation.
The APC for publication in JAES is 750 EUR per accepted article and is payable only after the manuscript has been formally accepted for publication. No submission fees are charged. Editorial decisions are made independently of any financial considerations and are based solely on scholarly merit and the outcome of the peer-review process. Requests for reduced APCs are evaluated independently from the editorial process. For details, please contact office@ritha.eu with the subject line “Eligibility for Reduced APC.
APC revenue supports essential publishing services, including DOI registration, editorial workflow management, integration with academic databases, long-term digital preservation through PORTICO, and dissemination of published content. All articles are published under the Creative Commons Attribution 4.0 International License (CC BY 4.0).
This policy was last updated in January, 2026.
Journal Malpractice Statement
Journal of Applied Economic Sciences (JAES) is dedicated to upholding the highest standards of integrity and ethical conduct in all research published within its articles. It is the ultimate responsibility of the Editor-in-Chief to ensure that these standards are upheld and enforced. If any third party believes that malpractice has occurred in an article published in JAES, they are encouraged to contact the Editor-in-Chief at jaes_secretary@yahoo.com. Allegations of malpractice will be taken seriously and thoroughly investigated by the Editorial Board.
Where malpractice is substantiated, appropriate actions will be taken. This includes the immediate removal of the article in question from the journal platform. Authors found to have deliberately engaged in actions that constitute malpractice, such as plagiarism, fabrication, falsification, or other forms of unethical behaviour, will be barred from publishing in JAES in the future. Additionally, if any cases arise, it is advisable to act in accordance with the Editorial Policies of RITHA Publishing House.
In handling all manuscripts, the Editor-in-Chief makes publication decisions based on the thorough evaluation by reviewers, adherence to the journal's governance policies, and compliance with legal constraints concerning plagiarism, libel, and copyright infringement. It is expected that authors will provide accurate data, cite relevant sources appropriately, and disclose any conflicts of interest.
The Editorial Board of JAES is committed to maintaining the integrity of scholarly publishing and ensuring that all published research meets rigorous ethical standards. This commitment extends to fostering an environment of trust and transparency among authors, reviewers, and readers, contributing to the advancement of knowledge in applied economics while safeguarding the scholarly content.
The Journal of Applied Economic Sciences (JAES) is an international, peer-reviewed, open-access academic journal established in 2006, publishing high-quality research in economics, applied economics, business, and management. All articles are published with DOI and are freely accessible worldwide. Since 2022, JAES has been published by RITHA Publishing House, operating in full compliance with international publishing standards, including COPE, DORA, and the Budapest Open Access Initiative (BOAI). The journal is supported by a strong international editorial and peer-review network. In 2025, JAES was officially accepted for indexation in SCOPUS, confirming its academic quality, editorial rigour, and global visibility ... for more details see JAES Publication History
Current Issues: Volume XXI, Special Issue 1(91), 2026 Volume XXI, Spring, Issue 2(92), 2026
Issue in Progress: Volume XXI, Summer, Issue 3(93), 2026
2026
2025
2024
2023
2022
2021
2020
2019
2018
2017
2016
2015
2014
2013
2012
2011
2010
2009
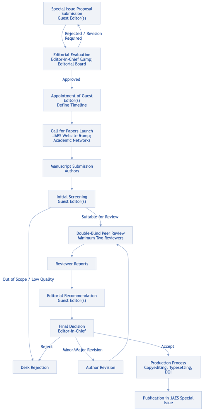
Special Issues Policy
All manuscripts submitted to Special Issues are subject to the same double-blind peer review process as regular submissions and are evaluated by at least two independent external reviewers.
Guest Editors coordinate the thematic development of the Special Issue and oversee the review process; however, final publication decisions are made exclusively by the Editor-in-Chief, ensuring full editorial independence.
The journal ensures compliance with its endogeny and diversity policy by maintaining a balanced distribution of authorship and avoiding excessive representation of editorial board members, reviewers, or affiliated institutions.
Special Issues are typically organised through open Calls for Papers, promoting transparency, inclusiveness, and equal opportunity for submission.
Journal of Applied Economic Sciences (JAES) - RITHA Publishing House
1. Purpose and Scope
Special Issues (SIs) of the Journal of Applied Economic Sciences (JAES) are designed to explore emerging topics, regional challenges, or interdisciplinary themes within applied economic sciences. A Special Issue provides a curated collection of high-quality research articles addressing a clearly defined theme that advances theoretical, empirical, and policy-oriented knowledge.
Special Issues follow the journal’s editorial and ethical standards.
2. Compliance with International Editorial Standards
All Special Issues must comply with internationally recognised publication ethics and editorial standards, including:
- - COPE Core Practices (Committee on Publication Ethics);
- - SCOPUS Ethics in Publishing Guidelines;
- - RITHA Publishing Editorial Policy;
- - JAES Publication Ethics and Malpractice Policy.
Guest Editors, reviewers, and authors must adhere strictly to these principles.
No deviation from the journal’s peer-review or publication standards is permitted.
4. Approval of Special Issue
Special Issues are approved by the Editor-in-Chief (EIC) following consultation with the Editorial Board. Approval is based on:
- - relevance to the aims and scope of JAES;
- - scientific novelty and academic relevance;
- - feasibility and expected quality of contributions;
- - diversity of potential contributors and institutions.
The Editor-in-Chief reserves the right to approve, request revisions, or reject any Special Issue proposal.
5. Appointment of Guest Editors
Guest Editor(s) (GEs) are appointed by the Editor-in-Chief (EIC) after approval of a Special Issue Proposal. Guest Editors should:
- - have recognised expertise in the subject area;
- - have a strong publication record in Scopus / WoS indexed journals;
- - be affiliated with reputable academic or research institutions;
- - maintain high standards of academic integrity;
- - have no conflicts of interest with authors or sponsors;
- - Ensure balanced participation, avoiding concentration of authorship from a single institution or country (maximum 40%).
A Special Issue may include one Lead Guest Editor and up to two Associate Guest Editors.
6. Responsibilities of Guest Editor(s)
Guest Editor(s) are responsible for ensuring the scientific quality, fairness, and integrity of the Special Issue while working under the supervision of the Editor-in-Chief. Their duties include:
I. Defining the Theme
- - Propose a clear and original topic aligned with the aims and scope of JAES;
- - Prepare a short rationale (250–400 words) describing the relevance and academic significance.
II. Editorial Coordination
- - Prepare the Call for Papers (CfP) in collaboration with the Editorial Office;
- - Promote the Call through academic networks and conferences;
- - Pre-screen submissions for topic alignment (not for acceptance).
III. Peer Review Process
- - Identify and invite qualified independent reviewers (minimum two per paper);
- - Ensure double-blind peer review and ethical compliance;
- - Provide timely and constructive feedback.
IV. Editorial Decisions
- - Guest Editors may recommend acceptance or rejection, but final decisions rest with the Editor-in-Chief.
- - Guest Editors cannot handle or review their own papers or those of close collaborators.
V. Ethical Oversight
- - Monitor potential plagiarism or duplicate publication (iThenticate/CrossCheck screening required);
- - Ensure balanced representation and non-discriminatory practices;
- - Disclose any financial, institutional, or personal conflicts of interest.
7. Editorial Independence and Oversight
The Editor-in-Chief maintains full editorial control over Special Issues.
This includes:
- final decision authority on manuscripts
- oversight of the peer-review process
- management of conflicts of interest
Guest Editors act as scientific coordinators, not as final decision-makers.
8. Paper Quality and Diversity Policy
Special Issues must maintain high scientific standards and international diversity. Therefore:
- - a Special Issue typically contains 10–25 accepted papers;
- - no more than 40% of papers may originate from the same country or institution;
- - contributions should demonstrate international participation.
Each manuscript must present original empirical or theoretical research, include relevant and recent literature, demonstrate methodological rigour, provide policy or theoretical contributions. Manuscripts that do not meet these standards will be rejected.
9. Peer Review Process
All Special Issue submissions follow the JAES double-blind peer review policy described in JAES Authors’ Guidelines. Key principles include:
- - at least two independent reviewers per manuscript;
- - reviewers must have no conflicts of interest;
- - authors and reviewers remain anonymous throughout the process.
The Editorial Office monitors the review process to ensure transparency and fairness.
10. Conflict of Interest and Ethical Requirements
Guest Editors must disclose any conflicts of interest related to submitted manuscripts.
To preserve editorial integrity:
- - Guest Editor(s) may submit a maximum of one paper to their Special Issue;
- - such submissions will be handled independently by the Editor-in-Chief;
- - Guest Editor(s) cannot manage manuscripts authored by themselves or close collaborators.
All authors must declare: author's contribution, funding sources, conflicts of interest, originality of submitted work, data availability statement, ethical approval statement.
11. Special Issue Proposal Requirements
Researchers wishing to organise a Special Issue must submit a formal proposal to the Editorial Office. The proposal will be evaluated by the Editor-in-Chief and Editorial Board.
12. Workflow and Timeline
A typical Special Issue workflow includes the following stages:
| Stage | Description | Responsible | Typical Duration
- Proposal Submission | Guest Editor submits a SI Proposal to JAES | Guest Editor | —
- Evaluation & Approval | Review by EIC and Editorial Board | EIC | 2–3 weeks
- Call for Papers Launch | Publication of CfP on JAES website | Editorial Office | —
- Submission & Review | Double-blind review process | Guest Editors / Reviewers | 6–8 weeks
- Revision Round | Authors revise and resubmit | Authors | 2–4 weeks
- Final Decision & Production | Acceptance, editing, DOI assignment | Editorial Office | 2 weeks
- Publication | Online and print release | JAES | Continuous / per schedule

13. APC and Financial Policy
- The Article Processing Charge (APC) for accepted papers in Special Issues is same as regular issues.
- APC is payable only after acceptance.
- No payment guarantees acceptance.
- Guest Editors receive no commission or financial incentive related to APC collection.
14. Data Integrity and Transparency
Authors are encouraged to:
- - Provide datasets, models, or code used in analysis;
- - Include DOI links for referenced sources where available;
- - Follow FAIR data principles (Findable, Accessible, Interoperable, Reusable).
15. Misconduct Handling
JAES follows COPE Flowcharts for handling publication misconduct, including: plagiarism, authorship disputes, conflicts of interest, and duplicate or redundant publications.
All identified cases of misconduct will be handled confidentially but decisively, with possible rejection or retraction of the article, notification of the author’s institution, temporary submission bans.
16. Indexing and Visibility
All papers published in Special Issues are indexed in SCOPUS, EBSCO, CEEOL, and other databases where JAES is listed.
The Special Issue will be assigned a unique DOI identifier and will appear as part of the journal’s regular volume (e.g., Volume XXI, Special Issue, 2026).
17. Contact
Editorial Office
Journal of Applied Economic Sciences (JAES) - RITHA Publishing House
jaes_secretary@yahoo.com journals@ritha.eu
